新闻

首页 > 新闻 > 欧亚要闻 > 正文

新闻

欧亚要闻

【捷报】鸭脖获批24项2022年教育部产学合作协同育人项目立项

来源:    发布时间:2023-02-10

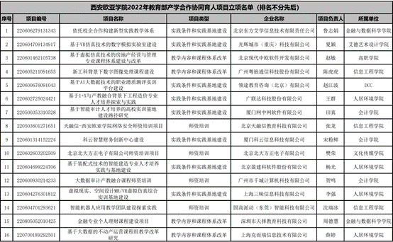
近日,教育部高等教育司公布了2022年产学合作协同育人项目立项名单,鸭脖24个项目获批立项。

此次学校获批的24个项目得到了大唐移动通信、北京方大方正、广州粤嵌通信、厦门网中网、广联达等20余个国内知名企业的支持,项目合作类型涵盖新工科建设、教学内容和课程体系改革、师资培训、实践条件和实践基地建设等方面深度校企合作。

鸭脖一直以来高度重视项目组织申报,积极响应教育部产学合作协同育人精神,不断加强项目培训宣传,优化项目工作流程及过程管理,制定了《YABO鸭脖产学合作协同育人项目管理办法》,2016年以来累计获批教育部产学合作协同育人项目93项。为鸭脖平台建设、专业建设、课程建设、师资建设提供了新的契机。对改革人才培养方案、创新课程体系、加强实践育人环节、提升学生实践创新能力等方面起到引领和示范作用。

下一步,学校将加强对项目的指导和管理,落实项目指南及合作协议承诺,高质量高效率推进项目建设,确保项目顺利实施。同时积极推广项目研究成果,有效实现成果转化服务地方区域经济社会发展。

(各项目负责人可登录项目平台http://cxhz.hep.com.cn下载项目立项证书)

(科研处投稿)

您正在使用的浏览器版本过低,将不能正常浏览请升级最新浏览器或更换浏览器访问